Kliknij, aby pokazać więcej produktów.
Nie znaleziono żadnych produtów.

Produkty powiązane

Brak przedmiotów

WZM-PP

Wzmacniacz do sterowania zaworem, siłownikiem, hamulcem

Opis

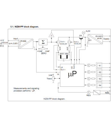
Wejście:

  • Dowolny sygnał standardowy wg zamówienia (0...10V, 0/4...20mA itp., np. z karty DCS OVATION firmy EMERSON).

Wyjścia:

  • Dwa przeciwsobne źródła prądowe (możliwa modyfikacja parametrów wg potrzeb): 

    I1 = 0,4 ... 0,8A, 

    I2 = 0,8 ... 0,4A.
  • Rezystancja cewki: ROBC ≤ 19Ω.

Zasilanie:

  • 24VDC.

Dodatkowe informacje:

  • Może służyć np. do sterowania zaworem NEYRPIC ACTIONNEUR typ 50 2x13Ω.
  • Obwody wejścia, wyjścia i zasilania wzajemnie odseparowane galwanicznie.
  • 1 tor w obudowie listwowej.
  • Więcej informacji w: KARTA KATALOGOWA (ściągnij).

Produkty powiązane

Brak przedmiotów
13 innych produktów w tej samej kategorii:

454,00 zł
Przetwornik-separator sygnału analogowego na wyjściowy sygnał PWM mocy, wersja wysokoprądowa

900,00 zł
Przełącznik napięciowych sygnałów analogowy, bezudarowa zmiana sterowania

387,00 zł
Przetwornik-separator sygnału analogowego na wyjściowy sygnał PWM mocy, wspólny zacisk "-" wyjścia i zasilania

Menu